人力資源社會保障部關于公布國家職業資格目錄的通知
人社部發〔2017〕68號
各省、自治區、直轄市人民政府,國務院各部委、各直屬機構:
根據國務院推進簡政放權、放管結合、優化服務改革部署,為進一步加強職業資格設置實施的監管和服務,人力資源社會保障部研究制定了《國家職業資格目錄》,經國務院同意,現予以公布。
建立國家職業資格目錄是轉變政府職能、深化行政審批制度和人才發展體制機制改革的重要內容,是推動大眾創業、萬眾創新的重要舉措。建立公開、科學、規范的職業資格目錄,有利于明確政府管理的職業資格范圍,解決職業資格過多過濫問題,降低就業創業門檻;有利于進一步清理違規考試、鑒定、培訓、發證等活動,減輕人才負擔,對于提高職業資格設置管理的科學化、規范化水平,持續激發市場主體創造活力,推進供給側結構性改革具有重要意義。
國家按照規定的條件和程序將職業資格納入國家職業資格目錄,實行清單式管理,目錄之外一律不得許可和認定職業資格,目錄之內除準入類職業資格外一律不得與就業創業掛鉤;目錄接受社會監督,保持相對穩定,實行動態調整。設置準入類職業資格,其所涉職業(工種)必須關系公共利益或涉及國家安全、公共安全、人身健康、生命財產安全,且必須有法律法規或國務院決定作為依據;設置水平評價類職業資格,其所涉職業(工種)應具有較強的專業性和社會通用性,技術技能要求較高,行業管理和人才隊伍建設確實需要。今后職業資格設置、取消及納入、退出目錄,須由人力資源社會保障部會同國務院有關部門組織專家進行評估論證、新設職業資格應當遵守《國務院關于嚴格控制新設行政許可的通知》(國發〔2013〕39號)規定并廣泛聽取社會意見后,按程序報經國務院批準。人力資源社會保障部門要加強監督管理,各地區、各部門未經批準不得在目錄之外自行設置國家職業資格,嚴禁在目錄之外開展職業資格許可和認定工作,堅決防止已取消的職業資格“死灰復燃”,對違法違規設置實施的職業資格事項,發現一起、嚴肅查處一起。行業協會、學會等社會組織和企事業單位依據市場需要自行開展能力水平評價活動,不得變相開展資格資質許可和認定,證書不得使用“中華人民共和國”、“中國”、“中華”、“國家”、“全國”、“職業資格”或“人員資格”等字樣和國徽標志。對資格資質持有人因不具備應有職業水平導致重大過失的,負責許可認定的單位也要承擔相應責任。
推行國家職業資格目錄管理是一項既重要又復雜的系統性工作,各地區、各部門務必高度重視,周密部署,精心組織,搞好銜接,確保職業資格目錄順利實施,相關工作平穩過渡。要不斷鞏固和拓展職業資格改革成效,為各類人才和用人單位提供優質服務,為促進經濟社會持續健康發展作出更大貢獻。
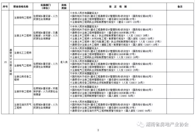
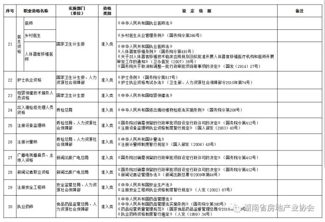
附件: 國家職業資格目錄(共計140項)
專業技術人員職業資格
技能人員職業資格
人力資源社會保障部
2017年9月12日










