住房和城鄉建設部等6部門印發《綠色社區創建行動方案》
近日,住房和城鄉建設部、國家發展改革委、民政部、公安部、生態環境部、市場監管總局6部門聯合印發《綠色社區創建行動方案》(以下簡稱《方案》),深入貫徹習近平生態文明思想,貫徹落實黨的十九大和十九屆二中、三中、四中全會精神,按照《綠色生活創建行動總體方案》部署要求,開展綠色社區創建行動。
《方案》指出,綠色社區創建行動以廣大城市社區為創建對象,將綠色發展理念貫穿社區設計、建設、管理和服務等活動的全過程,以簡約適度、綠色低碳的方式,推進社區人居環境建設和整治,不斷滿足人民群眾對美好環境與幸福生活的向往。到2022年,綠色社區創建行動取得顯著成效,力爭全國60%以上的城市社區參與創建行動并達到創建要求,基本實現社區人居環境整潔、舒適、安全、美麗的目標。
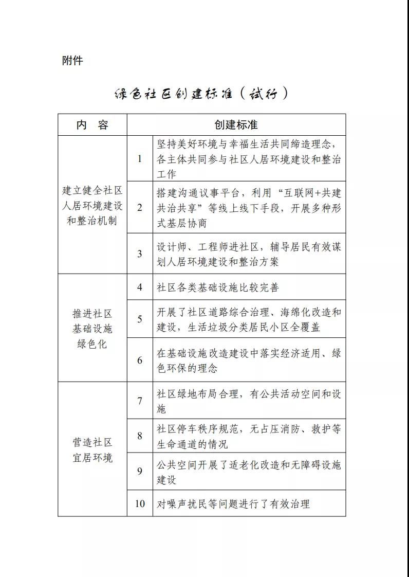
《方案》明確綠色社區創建行動,包括5項內容:
一是建立健全社區人居環境建設和整治機制。堅持美好環境與幸福生活共同締造理念,充分發揮社區黨組織領導作用和社區居民委員會主體作用,統籌協調業主委員會、社區內的機關和企事業單位等,共同參與綠色社區創建。推動城市管理進社區。推動設計師、工程師進社區。
二是推進社區基礎設施綠色化。積極改造提升社區水電路氣等基礎設施,采用節能照明、節水器具等綠色產品、材料。綜合治理社區道路,實施生活垃圾分類,推進海綿化改造和建設。
三是營造社區宜居環境。因地制宜推動適老化改造和無障礙設施建設,合理布局和建設各類社區綠地,配建停車及充電設施,加強噪聲治理,提升社區宜居水平。結合綠色社區創建,探索建設安全健康、設施完善、管理有序的完整居住社區。
四是提高社區信息化智能化水平。推進社區市政基礎設施智能化改造和安防系統智能化建設。整合社區安保、車輛、公共設施管理、生活垃圾排放登記等數據信息。鼓勵物業服務企業大力發展線上線下社區服務。
五是培育社區綠色文化。建立健全社區宣傳教育制度,加強培訓,完善宣傳場所及設施設置,定期發布創建活動信息。編制發布社區綠色生活行為公約,倡導居民選擇綠色生活方式。
《方案》要求,各地要把綠色社區創建工作擺上重要議事日程,建立部門協作機制,制定實施方案,統籌推進綠色社區創建。優先安排居民創建意愿強、積極性高、有工作基礎的社區開展創建。結合城鎮老舊小區改造,同步開展綠色社區創建。
《方案》強調,要統籌相關政策予以支持,吸引社會力量參與,強化技術支撐,積極選用經濟適用、綠色環保的技術、工藝、材料、產品。動員志愿者、企事業單位、社會組織廣泛參與綠色社區創建行動,形成各具特色的綠色社區創建模式。
《方案》還提出了5方面16項具體創建標準。
以下為《方案》原文:
來源:中國建設報 中國物業管理協會

